据北极星储能网不完全统计,今年截止9月底,中国已有近百家企业就储能业务密集签署战略合作协议,累计签约规模超237.2GWh,涵盖储能系统、储能电芯、以及材料等采购细项。在上半年这场签约热潮中,不难看出,多数企业选择布局海外,市场需求驱动是核心。而在储能市场逐步扩大的同时,除了宁德时代等老牌企业,也有不少新型企业登上舞台。
需求驱动,加速海外储能布局
截至今年9月,各大储能企业有半数订单选择布局海外。规模最大的是海博思创与亿纬动力签订50GWh的储能电芯合作;其次是瑞浦兰钧在SNEC展期间与晶科储能、德业储能等8家企业签订392Ah等储能电芯供货协议,总规模超20GWh。此外,比亚迪储能与沙特电力公司签署12.5GWh全球最大的电网侧储能项目合同。除此之外,德赛电池、阳光电源等也在海外市场表现亮眼。

从订单分布区域来看,欧洲和中东阿联酋、沙特等地已经成为储能企业出海首选。
以欧洲市场为例,负电价现象越来越频繁。欧洲电力交易所数据显示,2024年间,德国负电价时长达468小时,法国至356小时。在此背景下,储能或将成为应对新能源发电不稳定、和保障居民日常用电的重要角色。此外,研究咨询机构LCP Delta预测,到2030年,欧洲将额外新增128GW/300GWh的电化学储能安装容量,累计安装容量将达到163GW。
而中东地区由于电网系统薄弱,但新能源发展较为迅猛,因而也带来了大规模储能需求。另外,东南亚地区则由于缺电且电价昂贵,储能需求也在持续增长;而印度和印尼等地明确光伏需配建储能,也成为企业关注的新兴市场。
海外市场持续增长的储能需求,为中国企业“出海”提供了新机遇。
储能出口热,场景化寻突破
从参与签单的企业来看,头部企业依然持续发力,比如亿纬、海辰储能、瑞浦兰钧的签单总量名列前茅。其次海外储能企业紧追不舍,特斯拉、SK On、三星SDI、以及LG新能源今年签单量均接近10GWh。此外还有不少出海“新势力”取得了亮眼表现。

整体来看,储能行业呈现新老企业技术创新驱动、同台竞技又合作的格局,其中老牌企业正基于原有新能源或储能业务,通过全球化布局和垂直整合巩固资源优势获取新订单。
而新势力企业则多以技术创新和场景化方案实现差异化突破,例如,东方日升直击光储充存在效率低、难监测、收益少等痛点,与十余家企业就光储充达成战略合作,累计签约规模达890MWh。还有东方日升、晶科储能、上能电气等企业,或通过“组队”方式,或对针对本土情况进行储能产品的针对性设计,以寻求未来的长期合作,在海外市场占据一席之地。
这种现象正凸显了中国储能产业的全球竞争力。
据彭博新能源财经发布的2025年第三季度全球Tier 1一级储能厂商榜单,来自中国企业达到41家、占比突破91%。

市场发展,储能材料热度攀升
由于下游储能装备需求持续增长,进而也带动了储能核心材料的需求激增,使得储能及电池材料领域大额订单密集涌现。
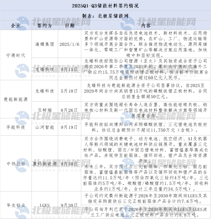
9月29日,中伟股份与厦钨新能源就三元材料、固态锂电材料等签订合作,未来三年供应总量预计达34.5万吨;楚能新能源一方面与贝特瑞聚焦超长寿命人造石墨、高性能硅碳负极、钠电核心材料及新一代固态电池材料解决方案展开合作,另一方面与龙蟠科技签约,预计2025至2029年四年间将采购15万吨磷酸铁锂正极材料,合同金额超50亿元。此外,龙蟠科技、孚能科技、宁德时代等龙头企业也在电池材料方面陆续签约。
而值得注意的是,华友钴业还与国际三元电池代表LG新能源签订了新的三元正极材料相关订单,未来四年总采购量将达16.4万吨。
